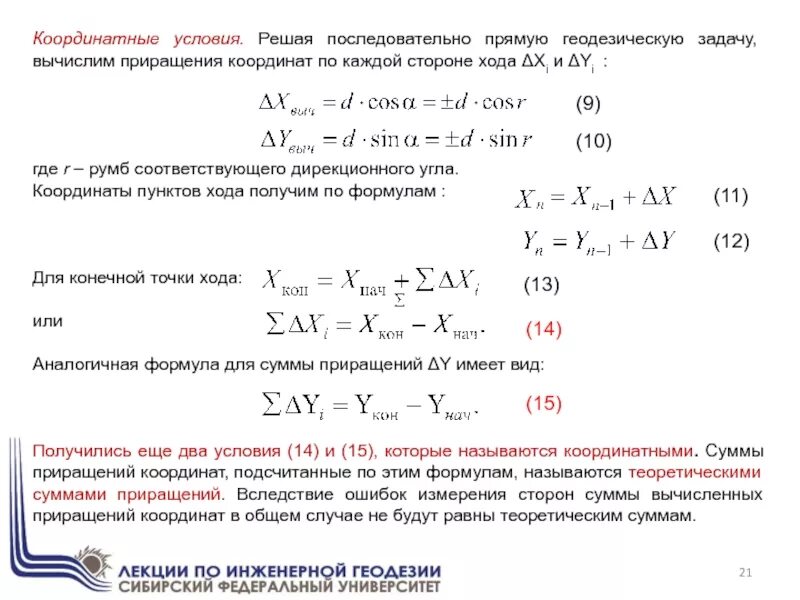
Среднее значение координат