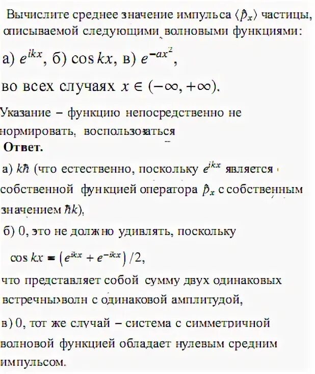
Среднее значение импульса частицы