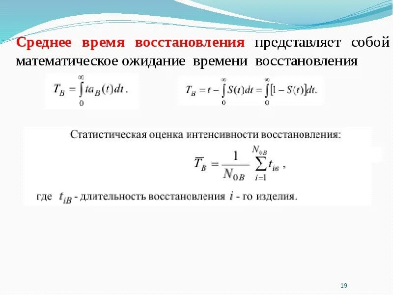
Среднее время сообщения