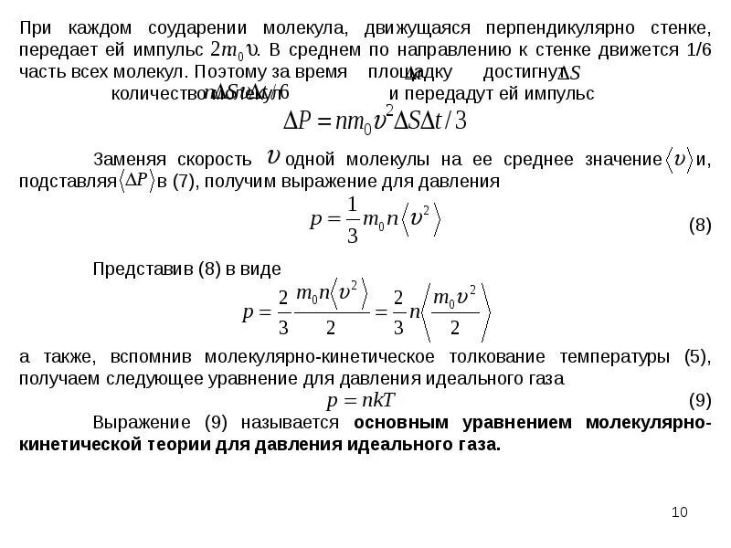
Среднее число молекул идеального газа