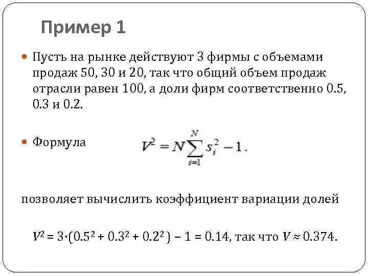
Среди устанавливало