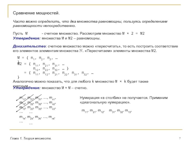
Сравнить два множества