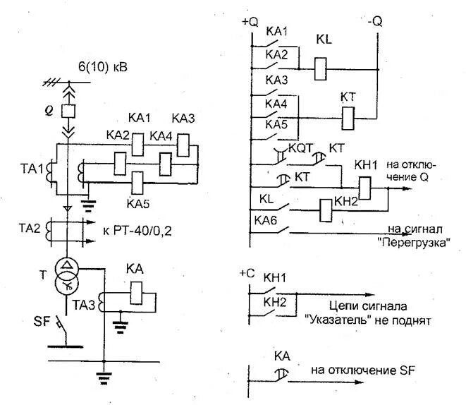
Срабатывания релейной защиты