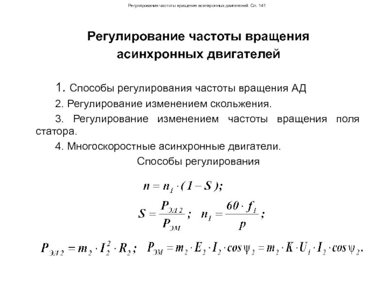
Способы регулирования частоты вращения ротора