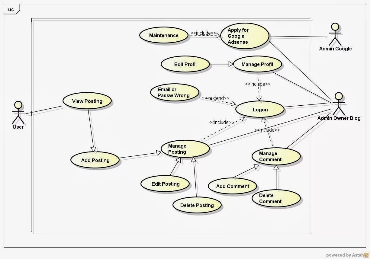
Создать диаграмму вариантов использования