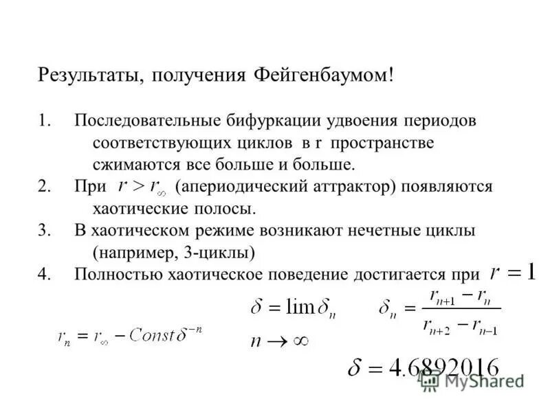
Совокупность апериодических звуков различной интенсивности и частоты