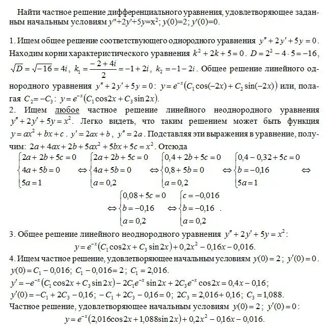
Совместное решение удовлетворяющее обе стороны