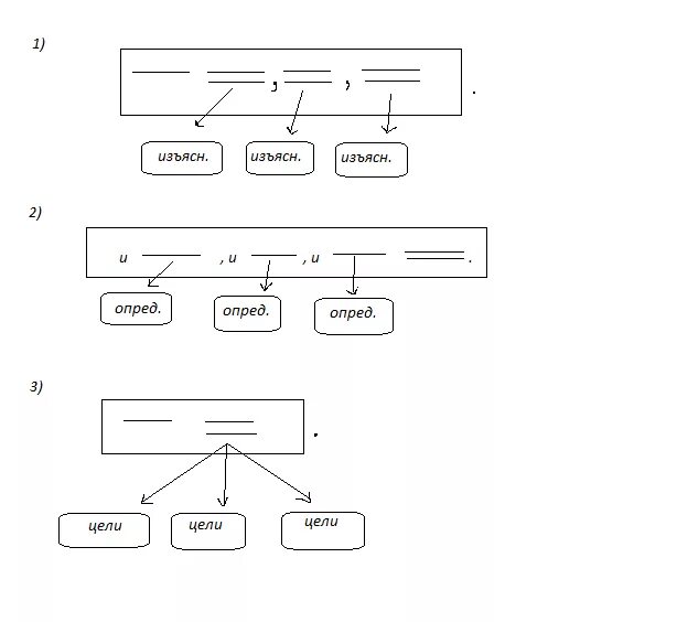
Составьте предложения соответствующие схемам изъясн опред опред