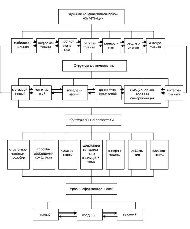
Составляющие конфликтологической компетентности