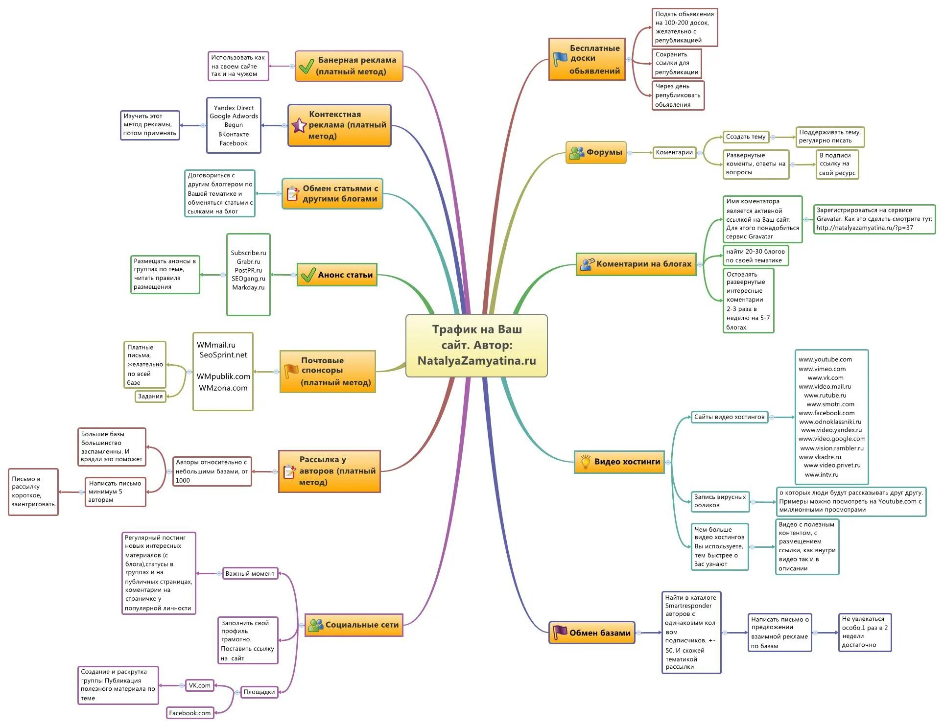
Составление карты сайта