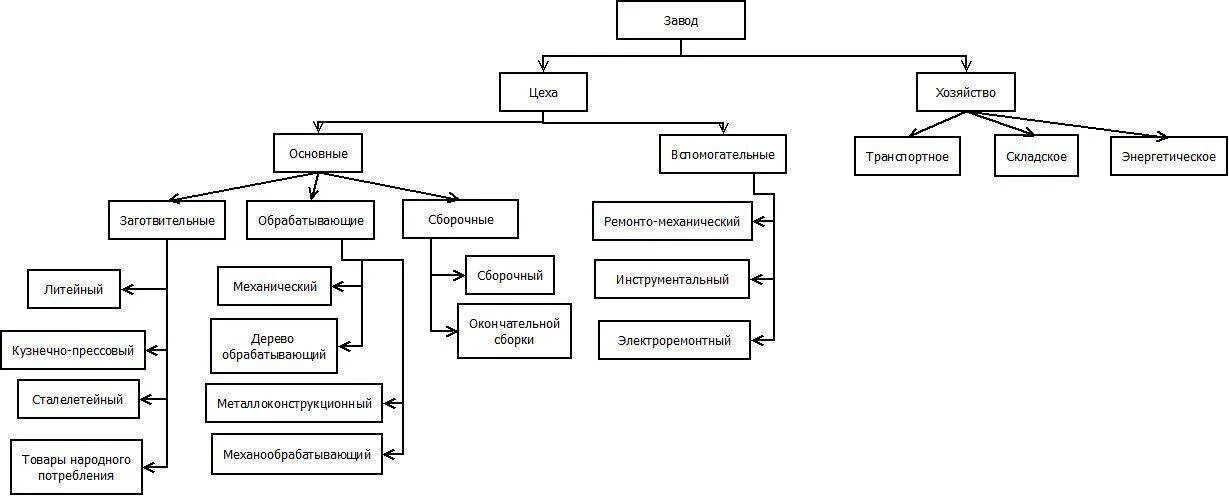
Составить схему виды определений