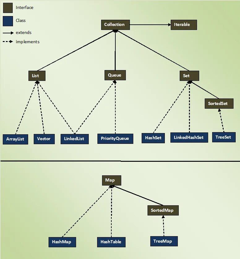
Sorted map