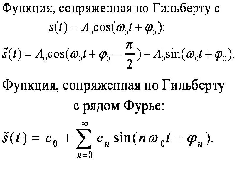
Сопряжение функций