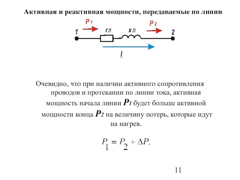
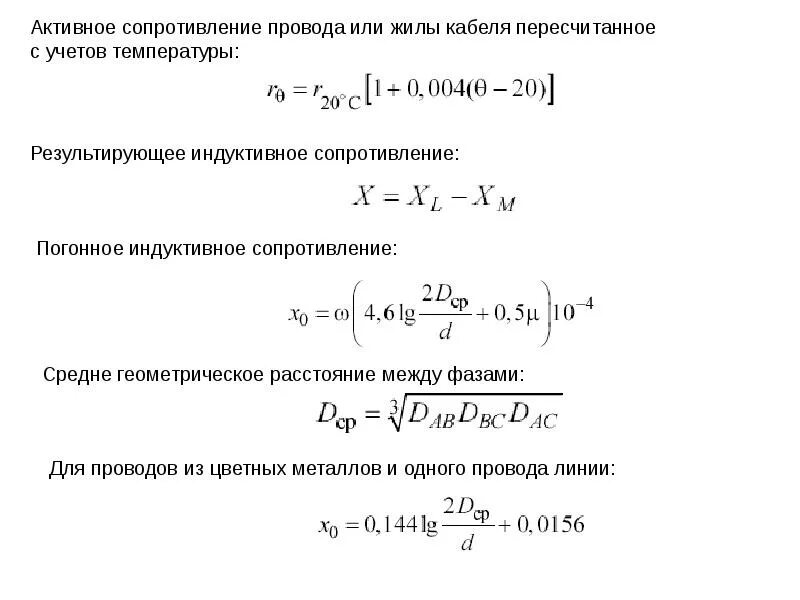
Сопротивление проводов линии