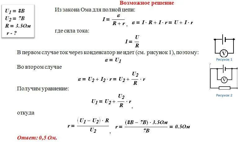
Сопротивление первого проводника в 4 раза