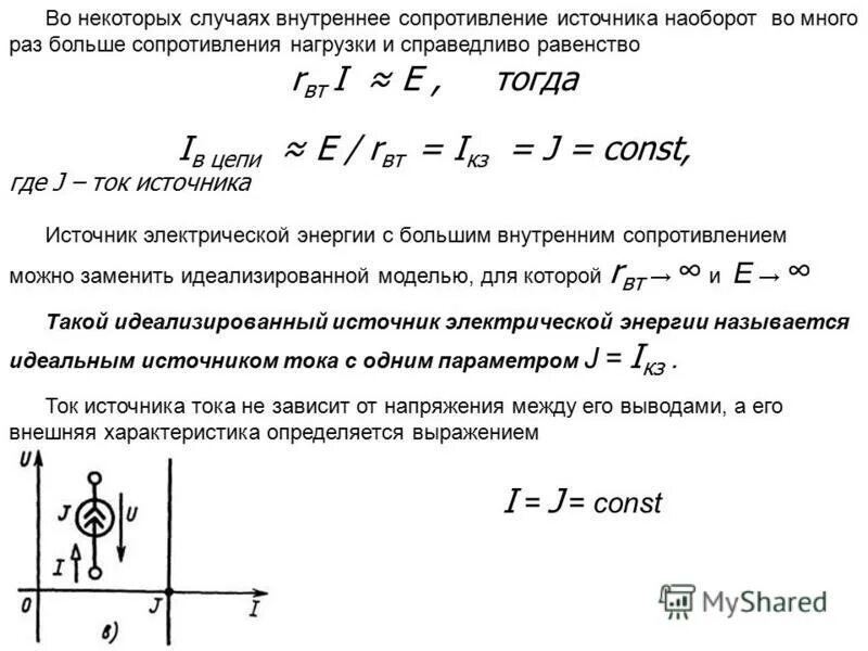
Сопротивление нагрузки равно внутреннему сопротивлению источника