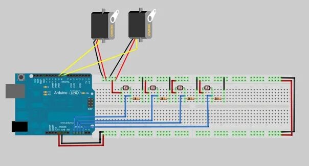
Солнечные ардуино