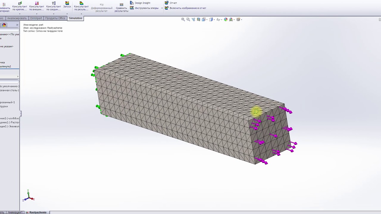
Solidworks simulation расчеты