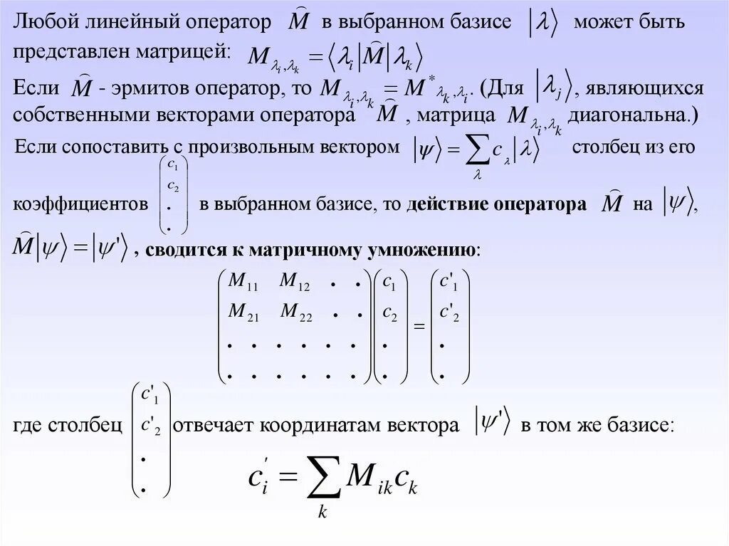
Собственные числа оператора