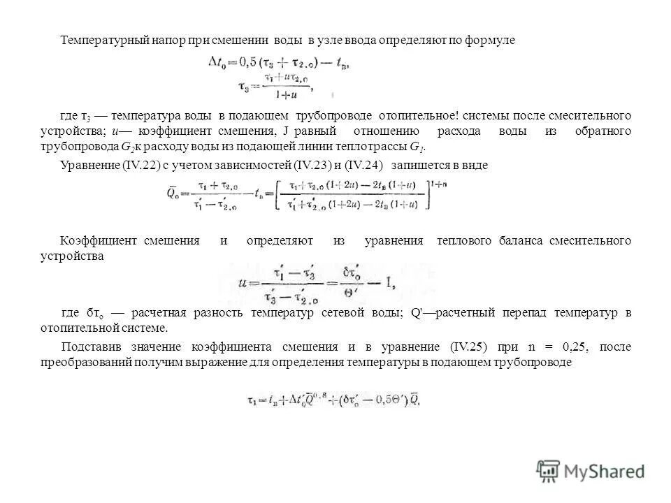
Смешивание жидкостей разной температуры