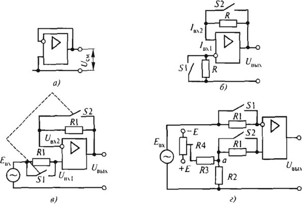
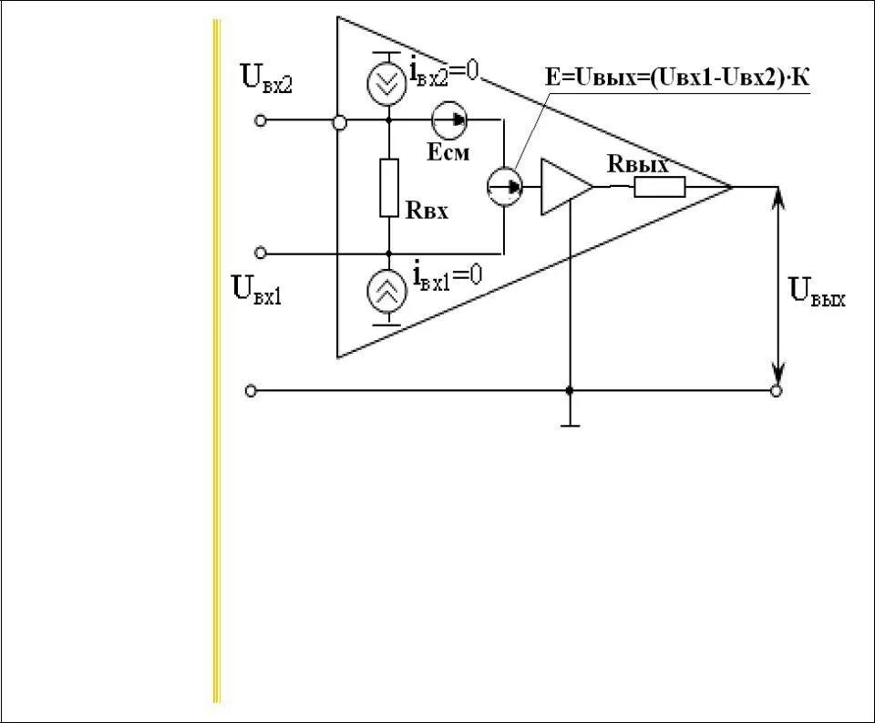
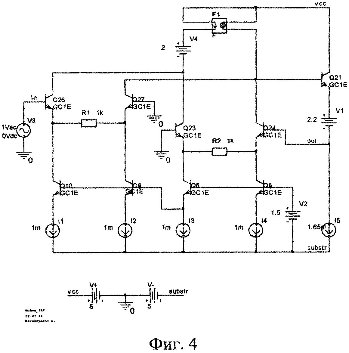
Смещение операционного усилителя