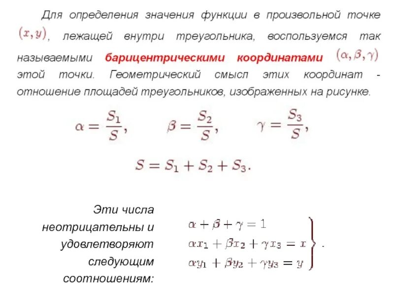
Следующего соотношения на 1