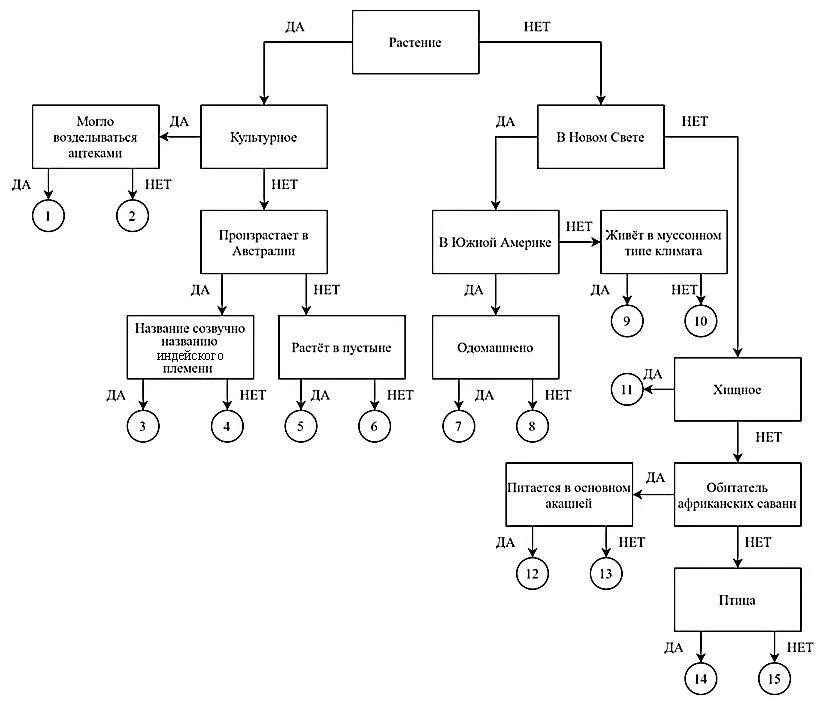
Следуя алгоритму распределите следующие объекты в соответствующие