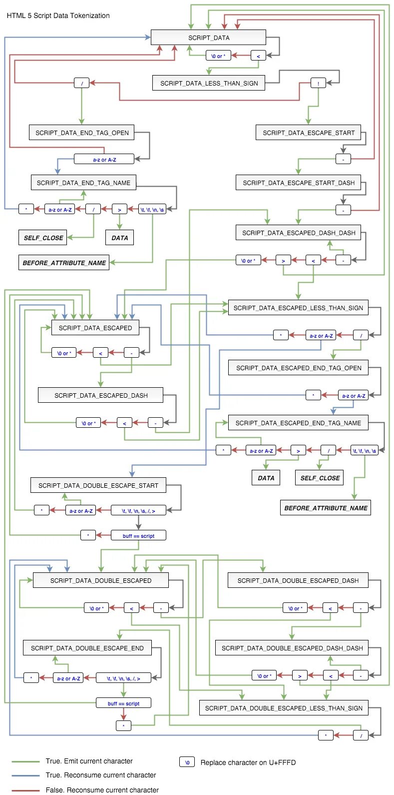
Скрипты даты