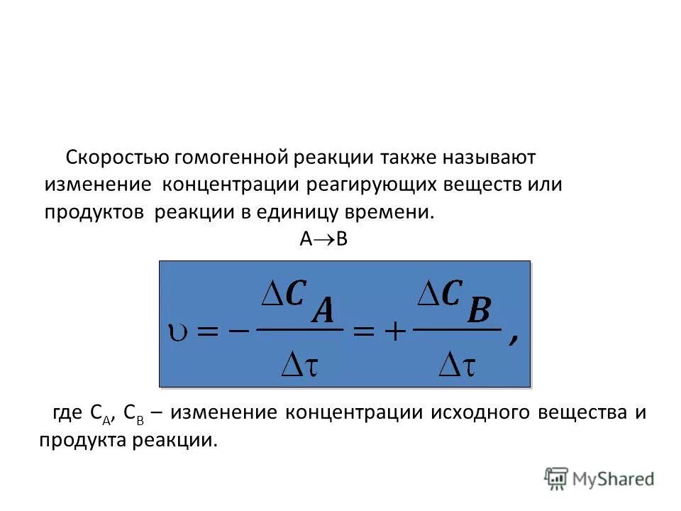
Скорость реакции называется изменение