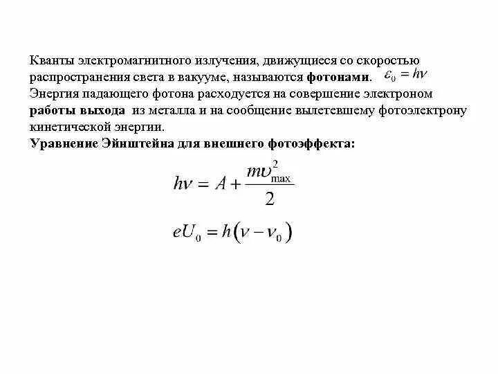
Скорость распространения излучения это