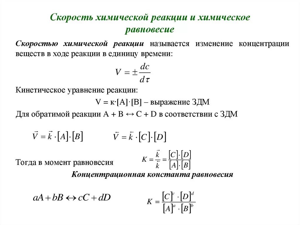
Скорость химической реакции определение формула