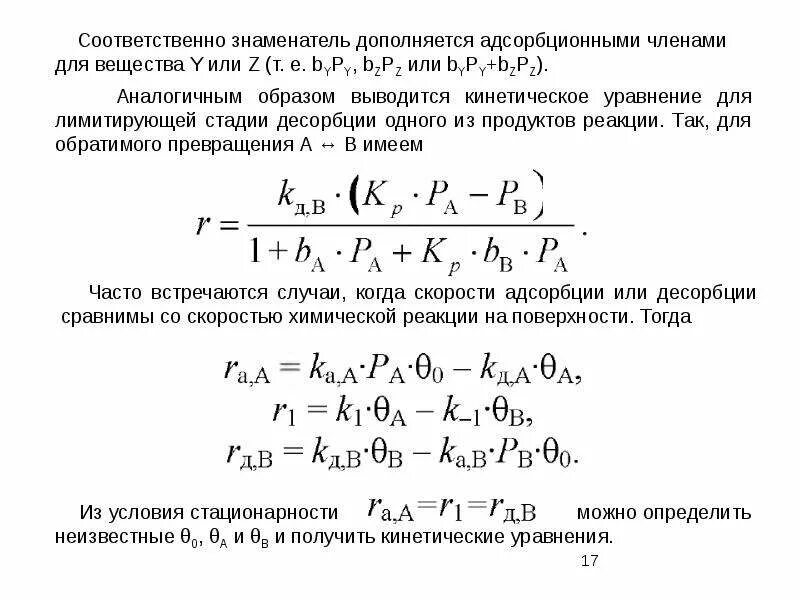
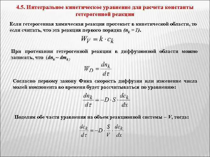
Скорость гетерогенной реакции определение