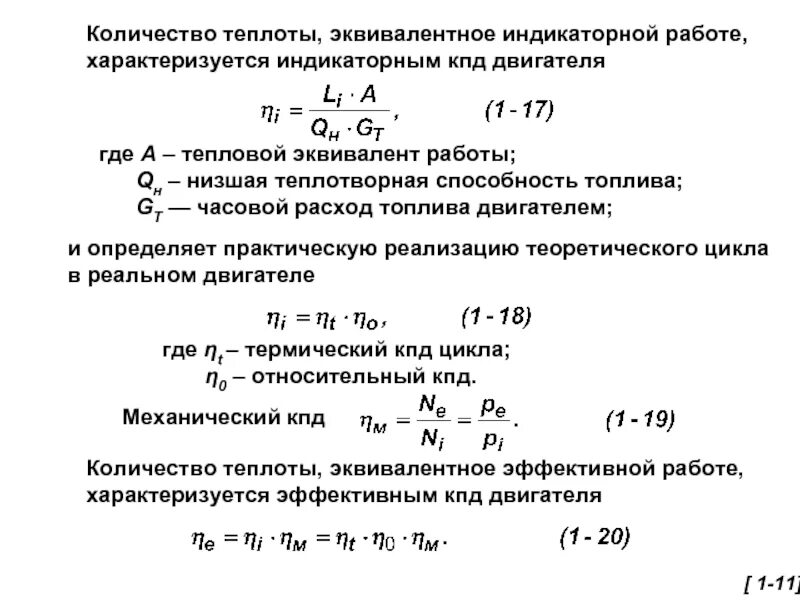
Сколько работает двигатель