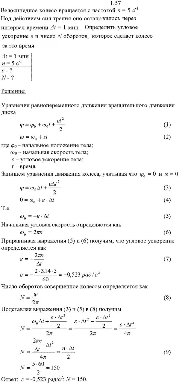
Сколько оборотов в секунду делают колеса