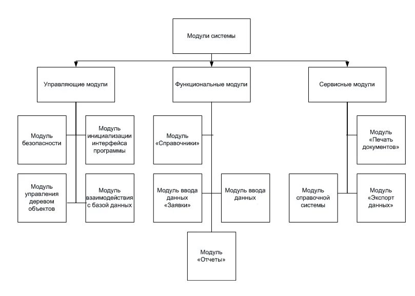
Сколько функциональных модулей