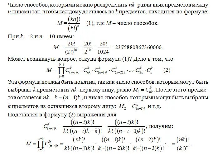
Сколькими способами можно разбить 10 человек