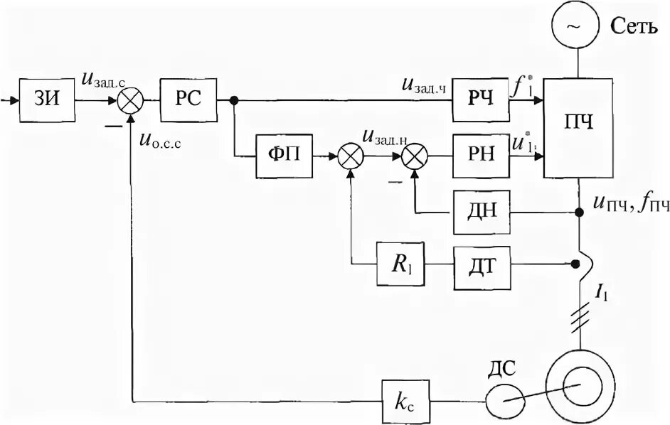
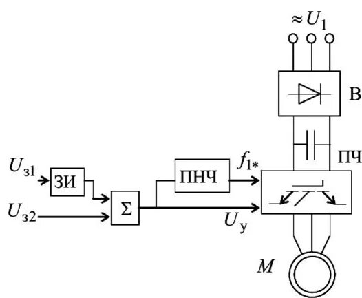
Скалярное управление асинхронным