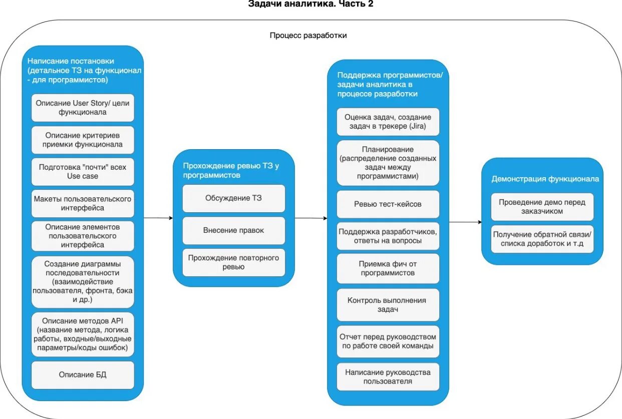
Системный аналитик программы