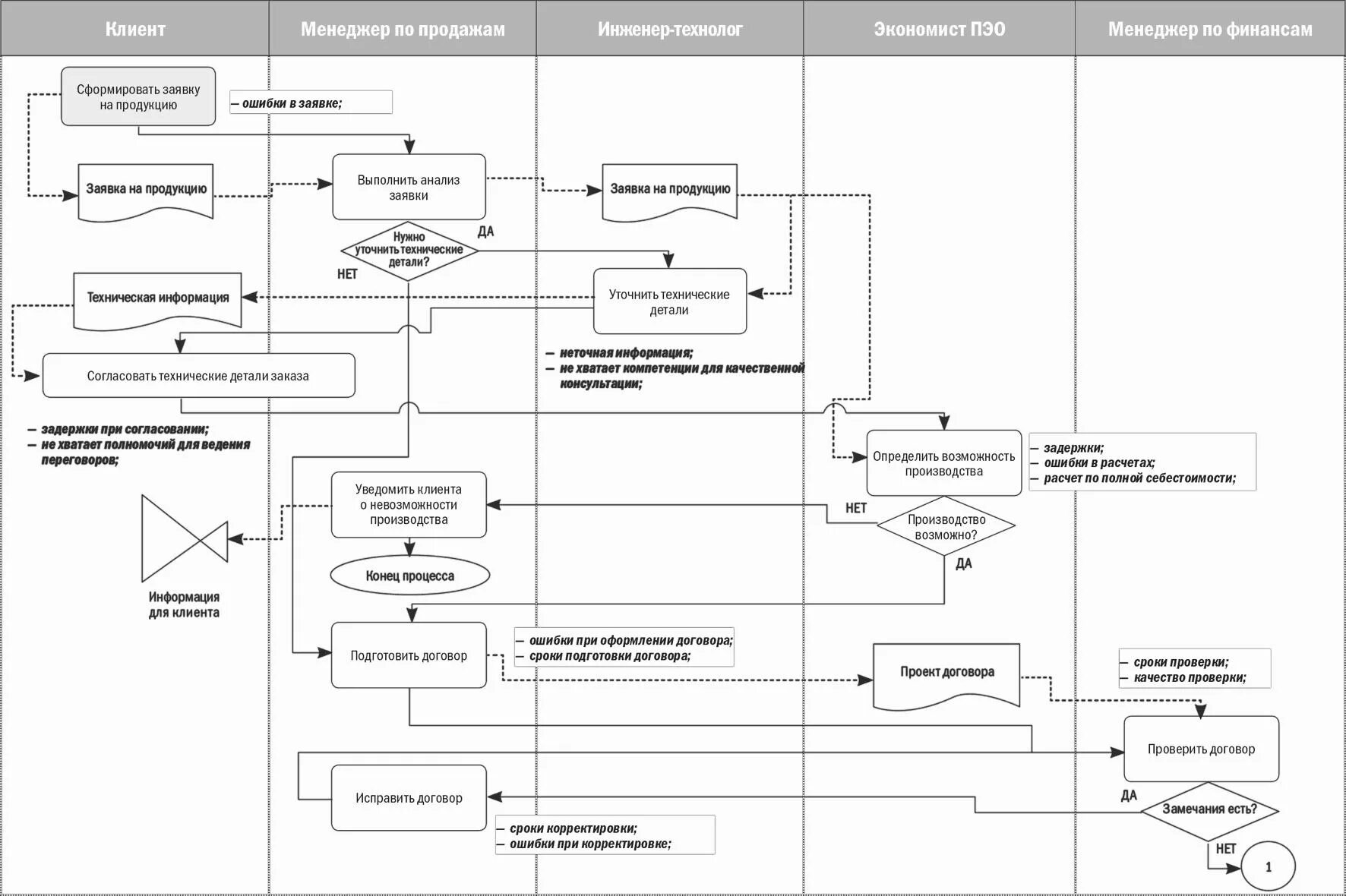
Система заказа на предприятии