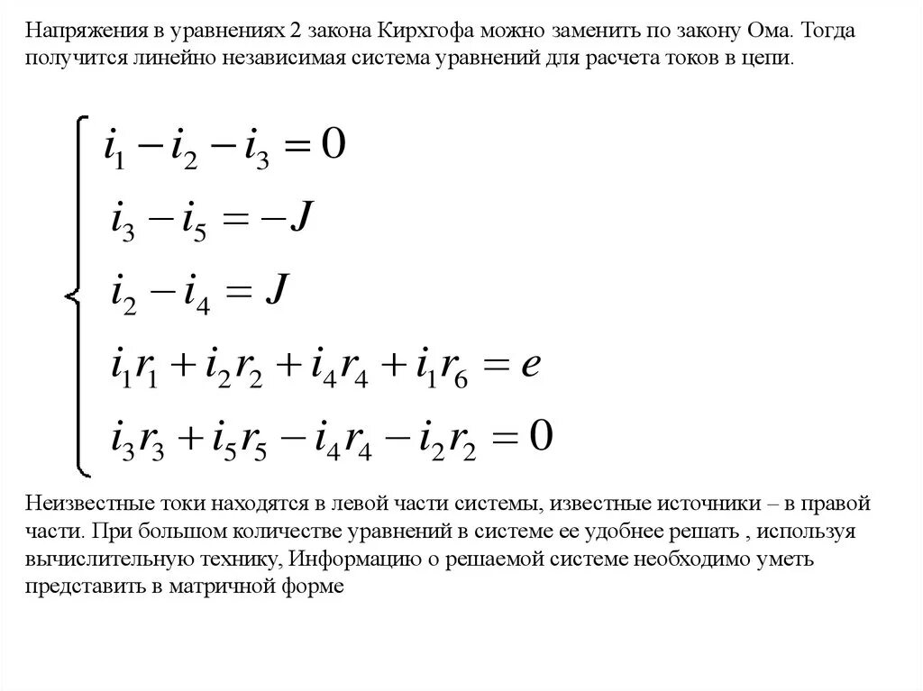
Система уравнений методом кирхгофа