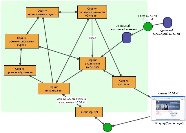
Система управления учебным контентом