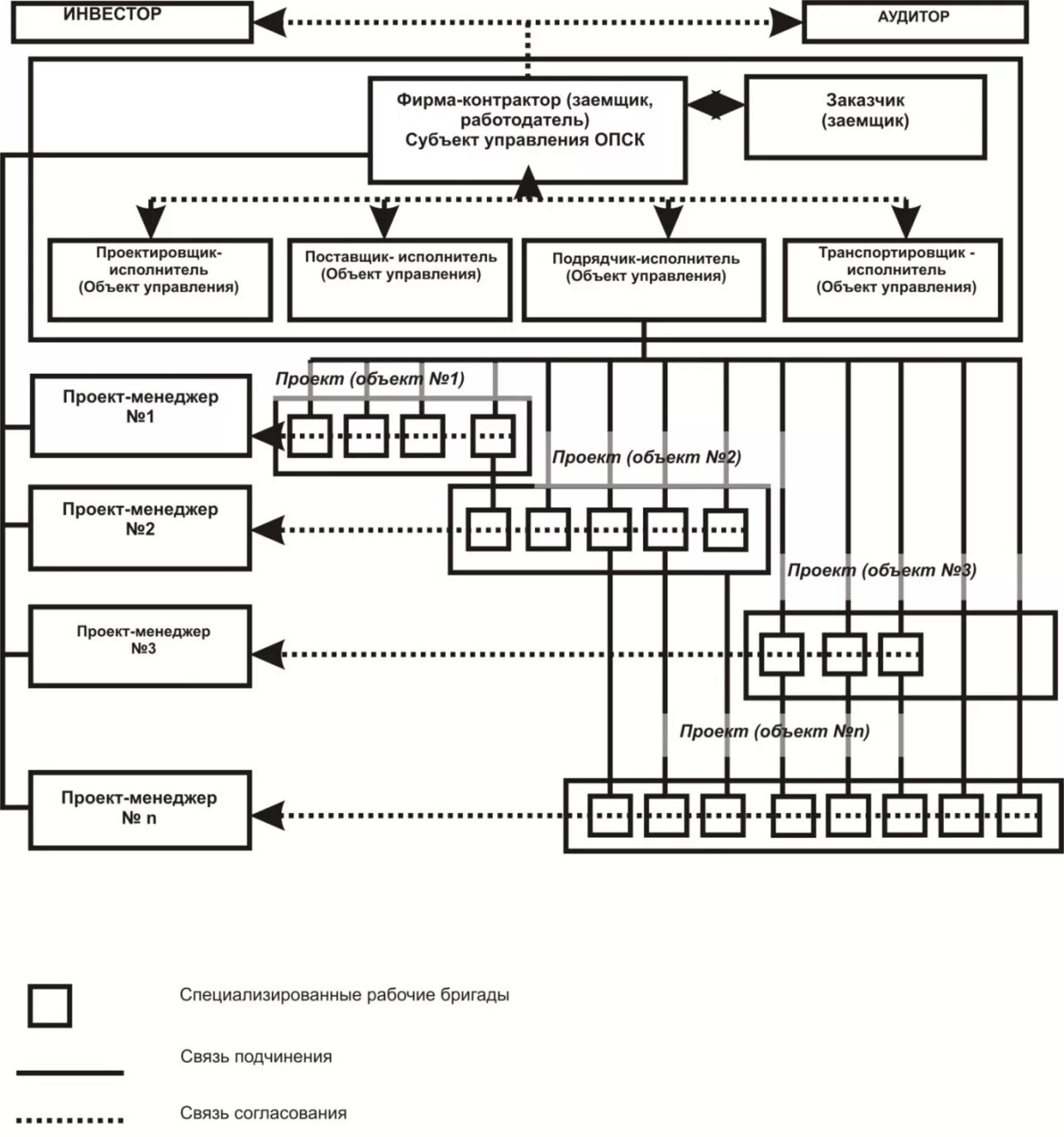
Система управления строительной организации