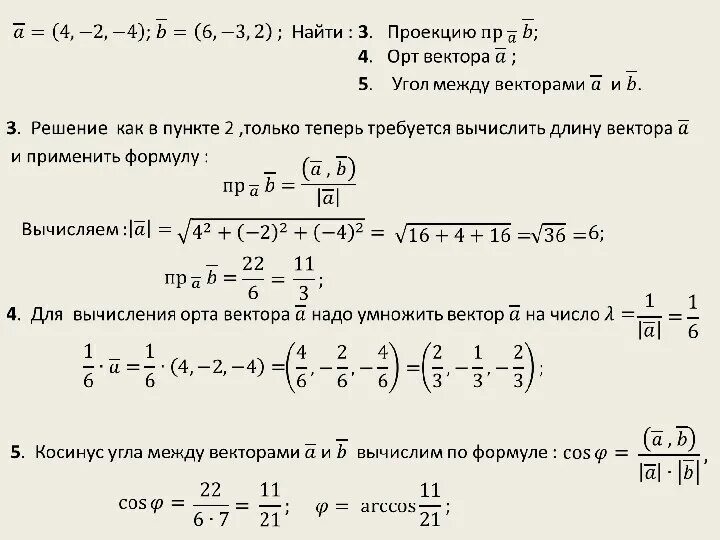
Система орт и модули векторов