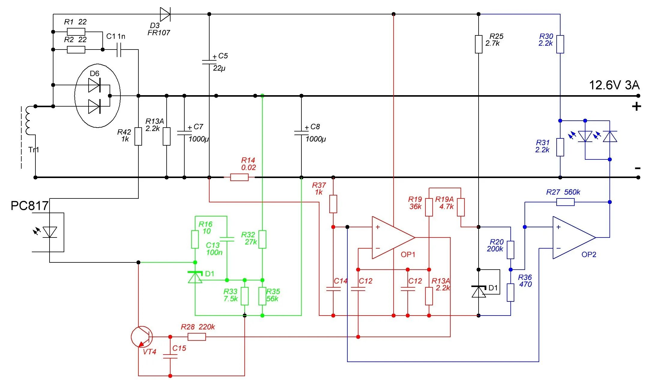
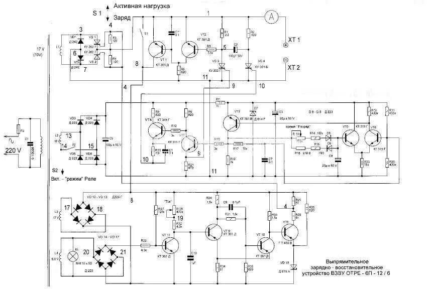
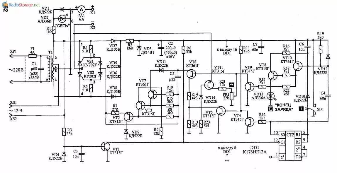
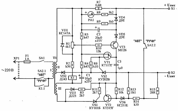
Схемы зарядного устройства 6 12