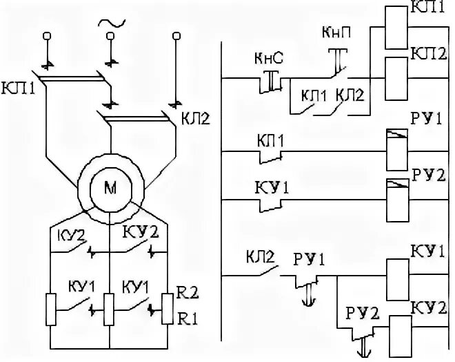
Схемы управления в функции времени