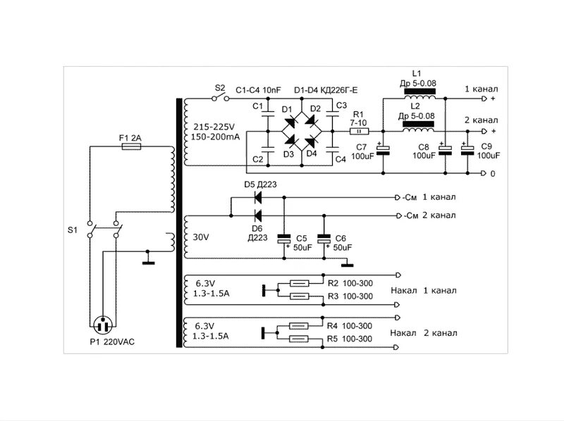
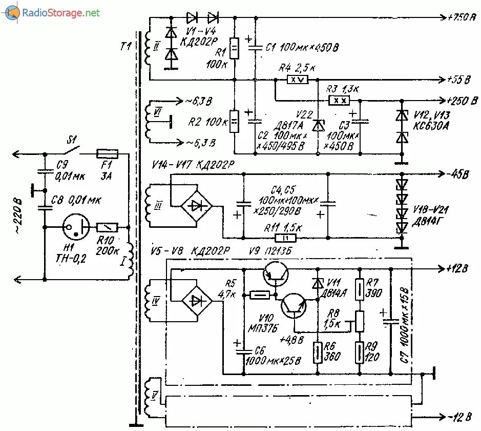
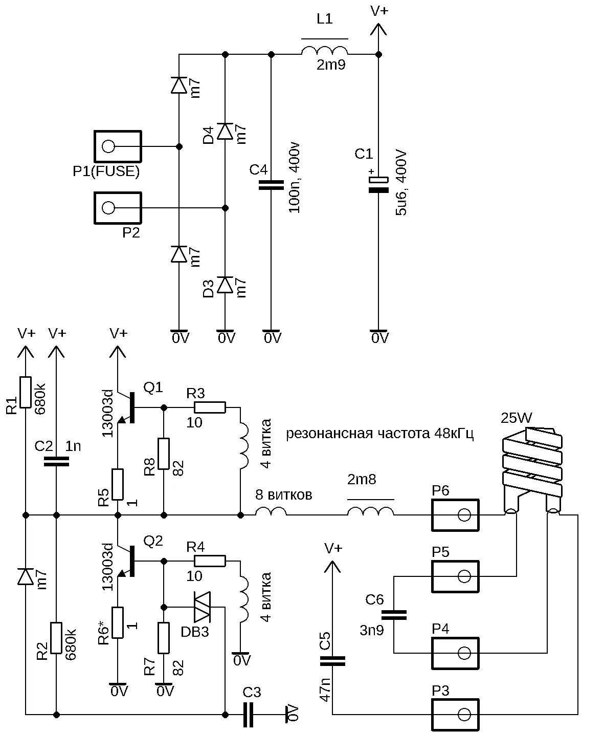
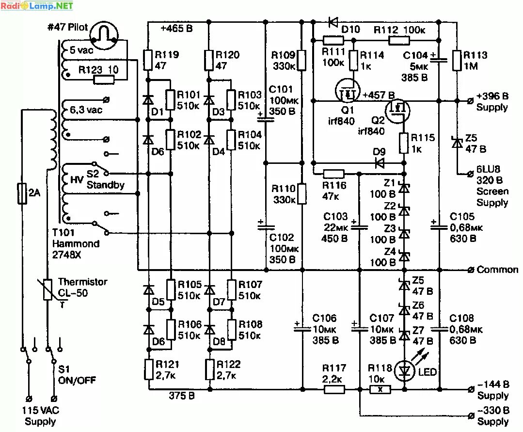
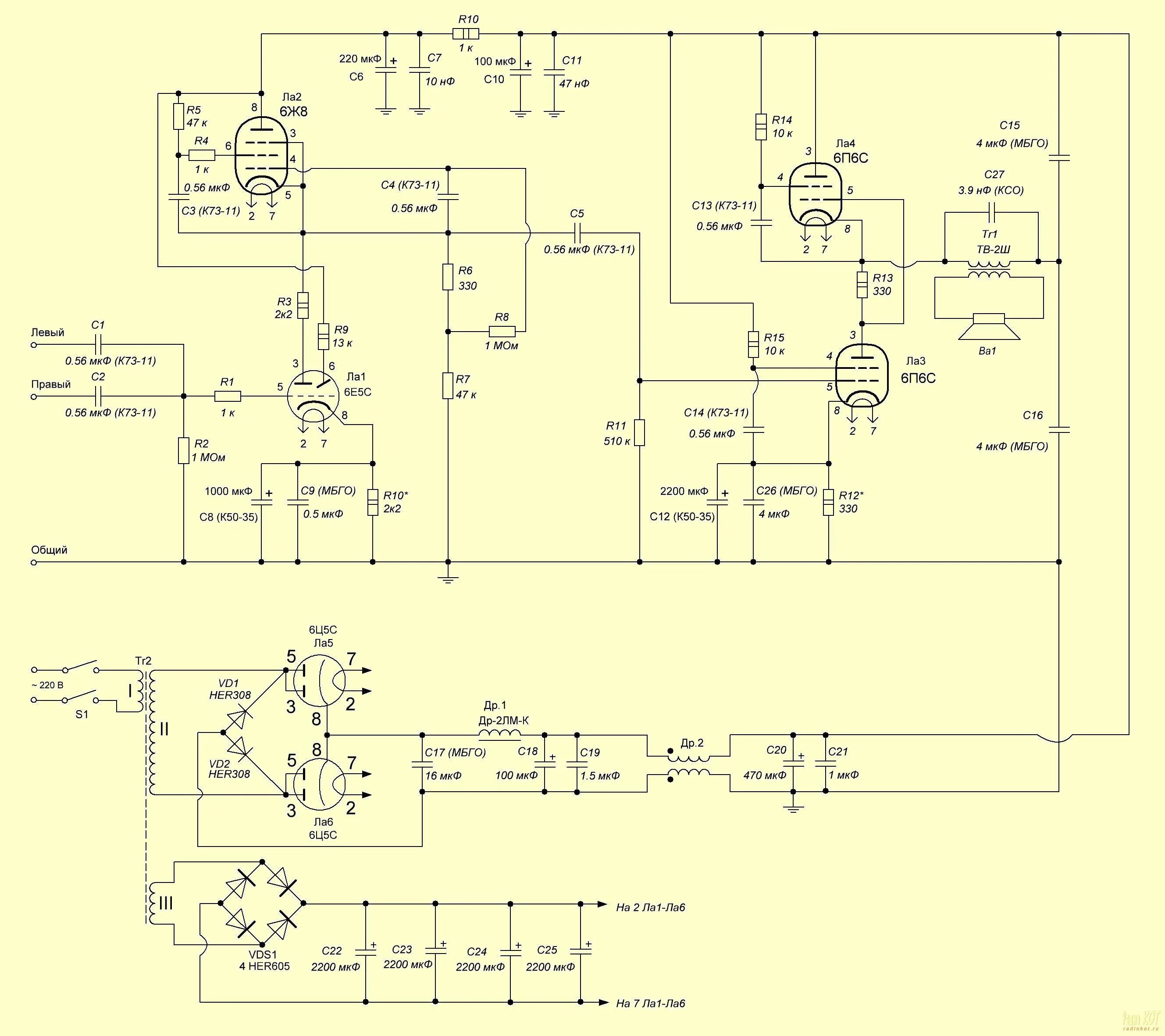
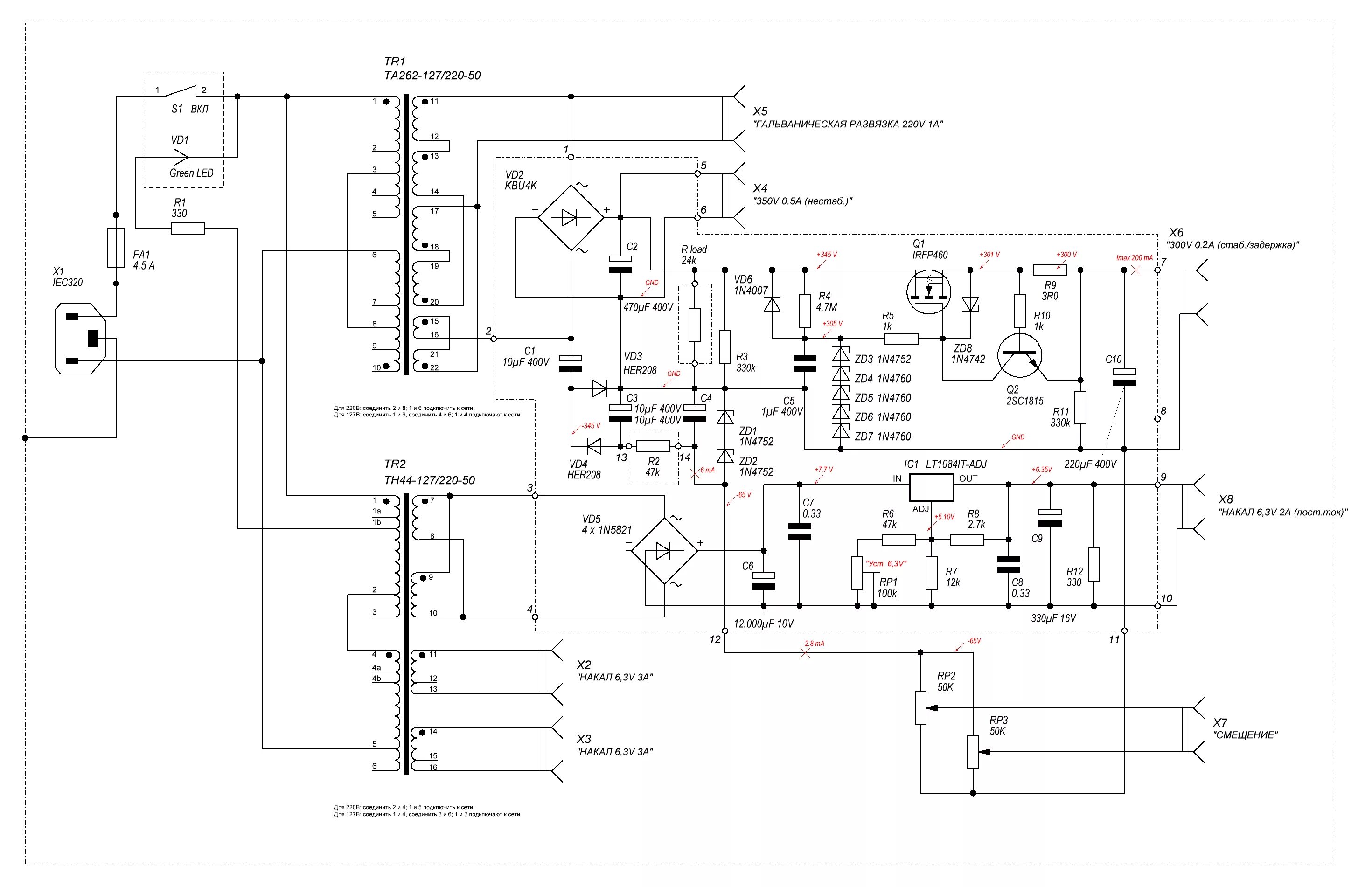
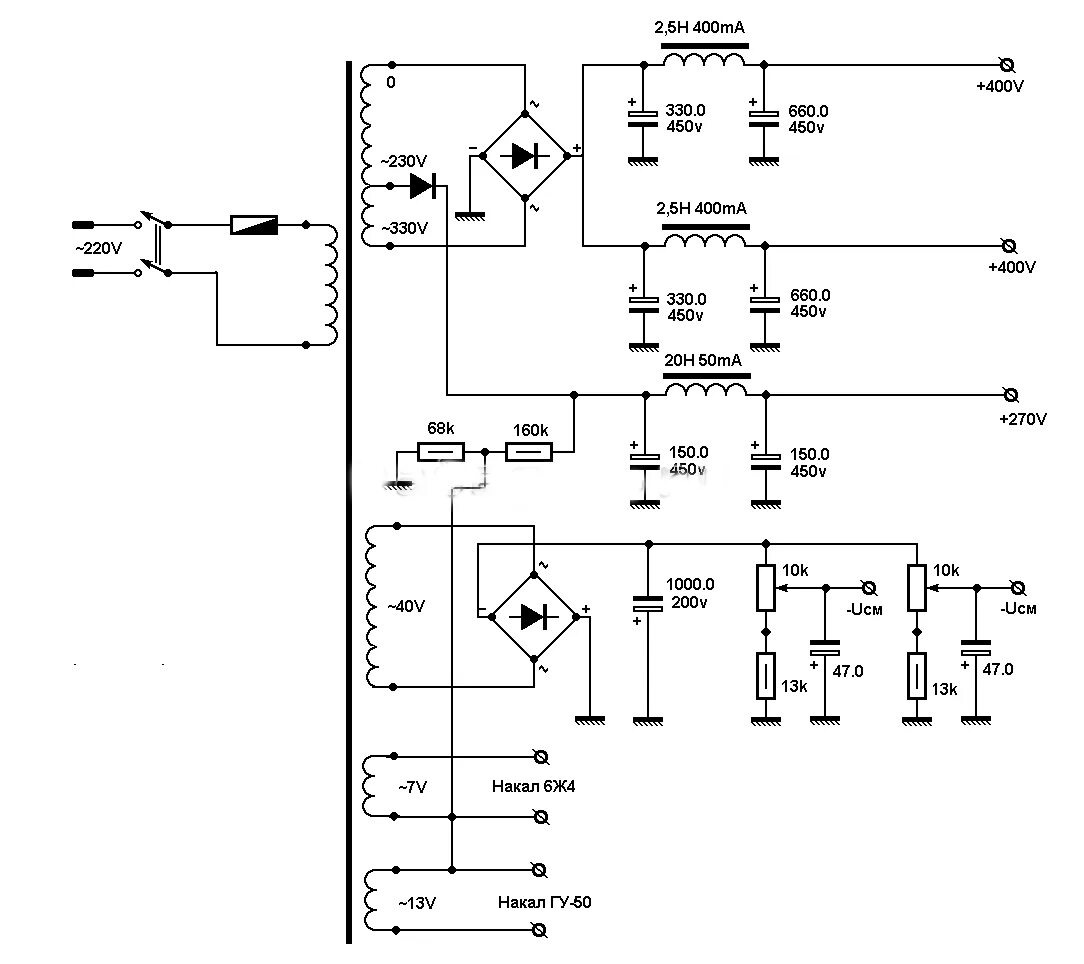
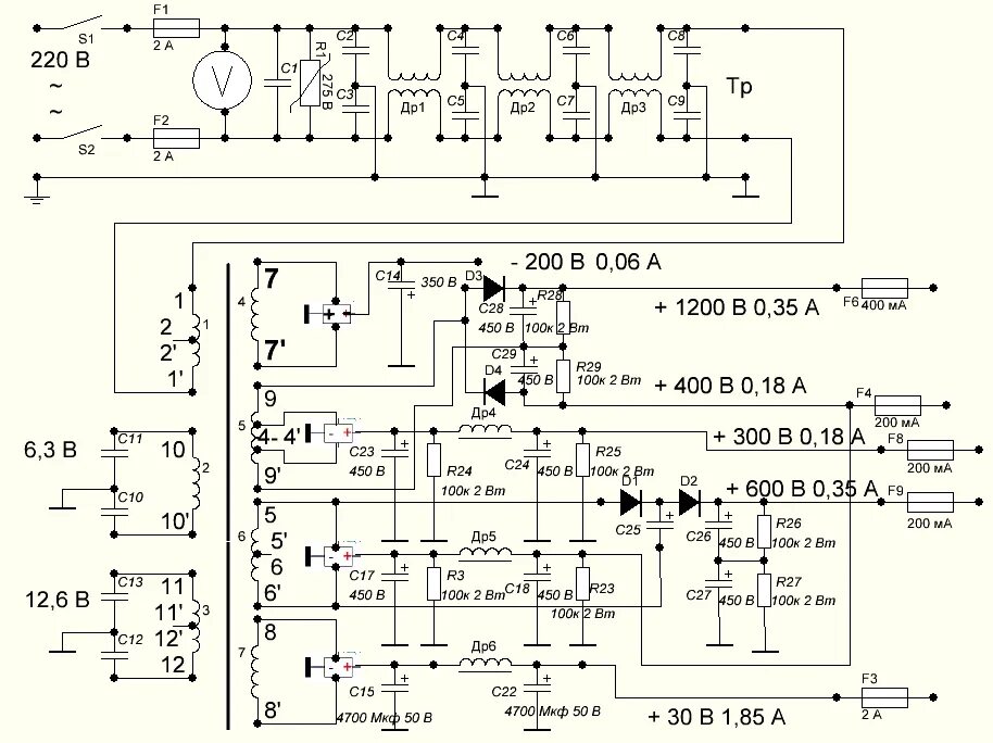
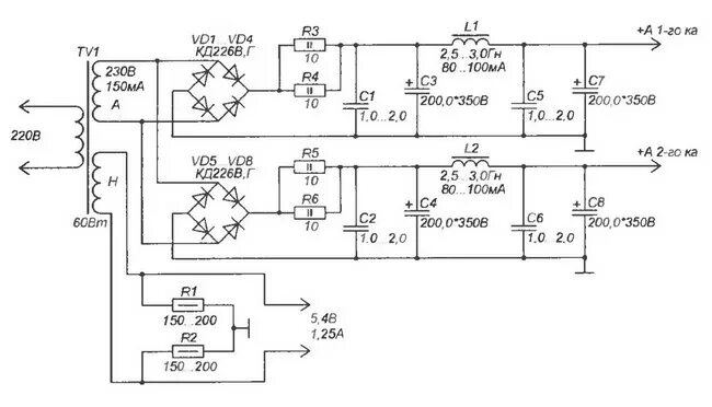
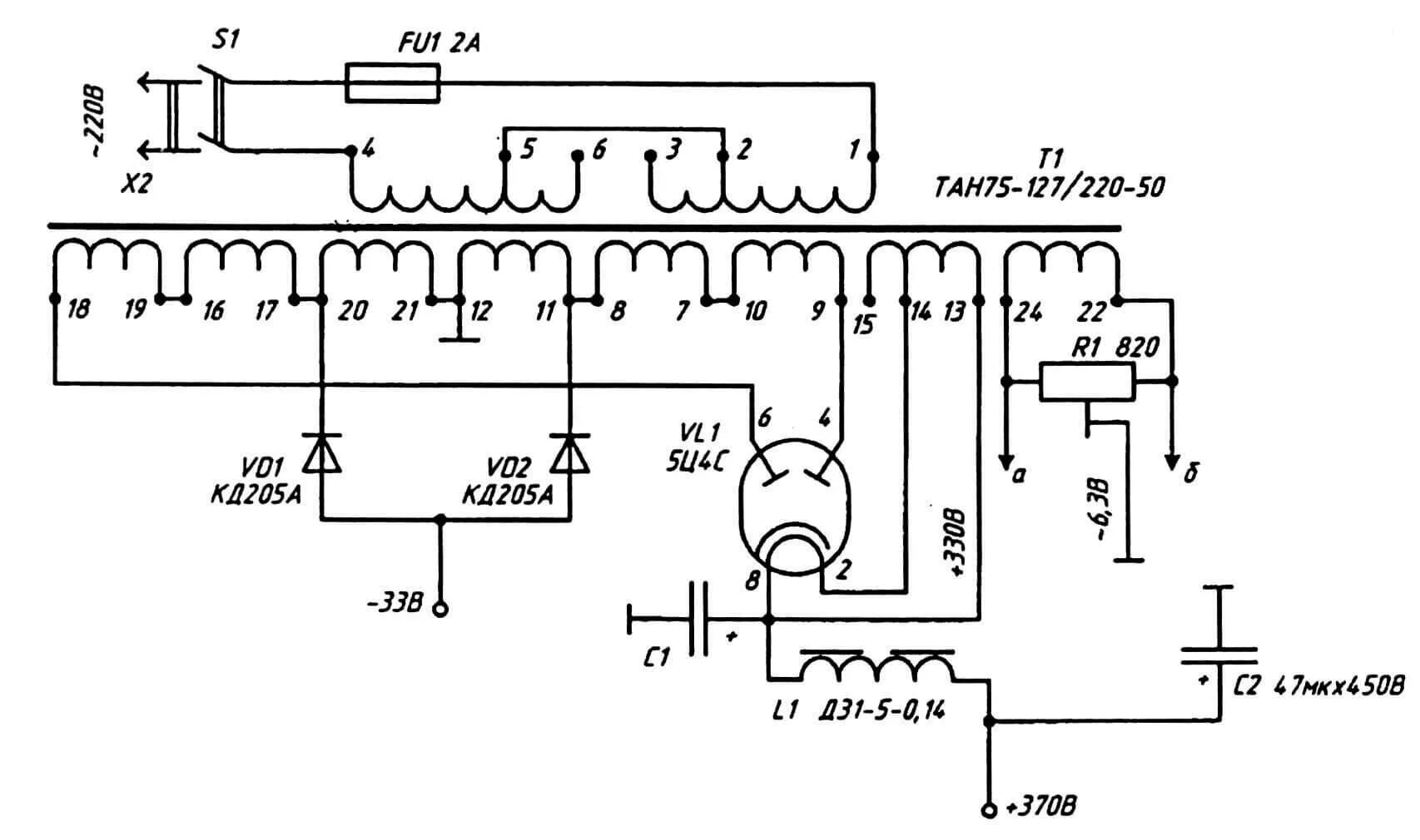
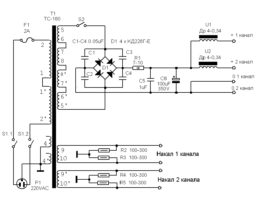
Схемы ламповых блоков питания