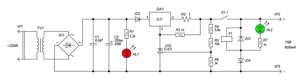
Схему зарядного для шуруповерта 18 вольт