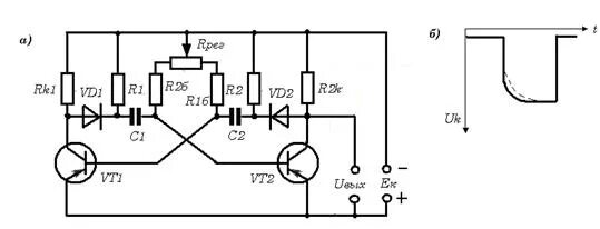
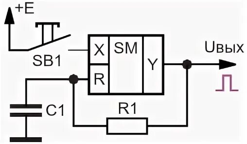
Схема ждущего мультивибратора