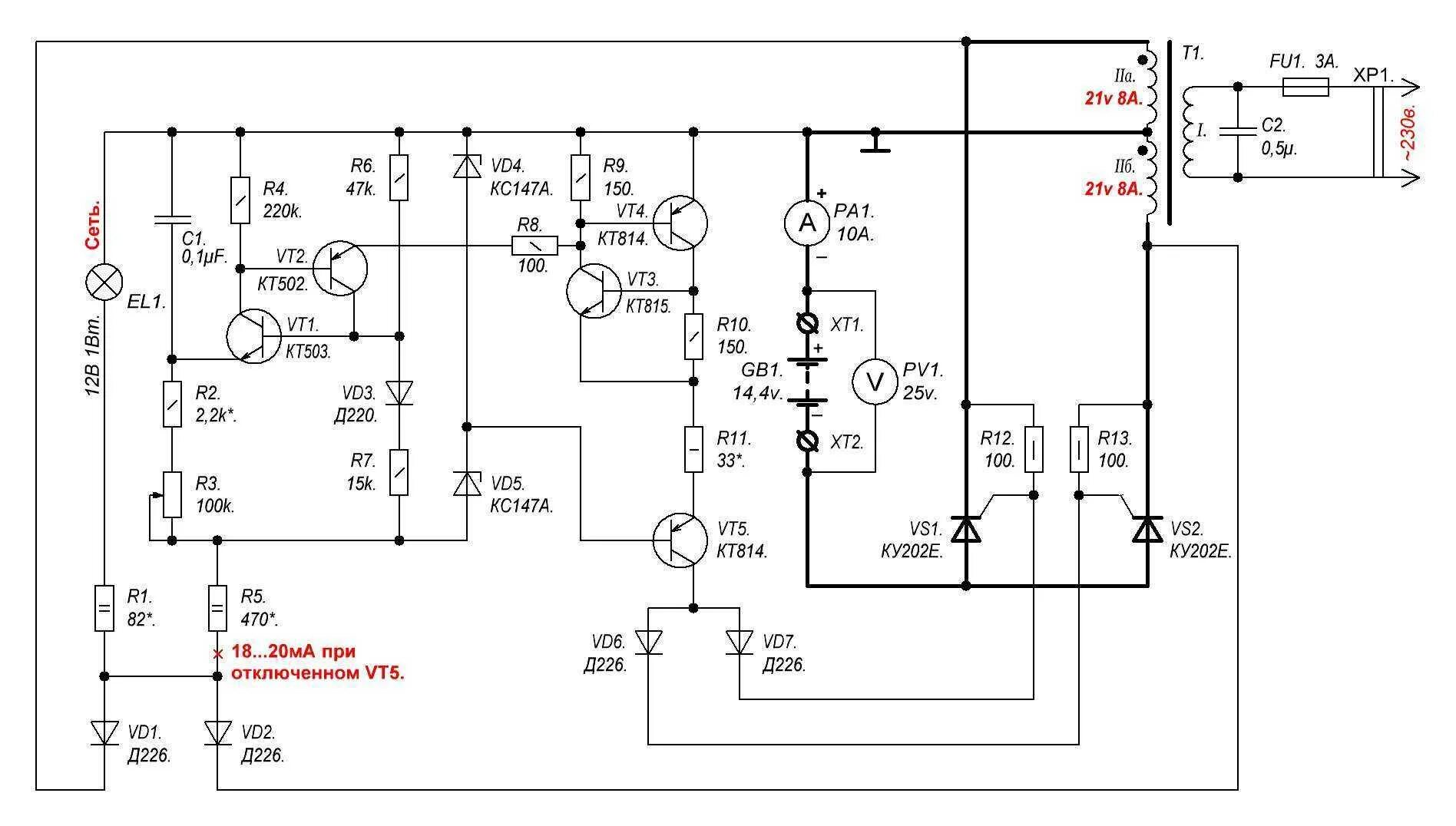
Схема зарядного устройства зу