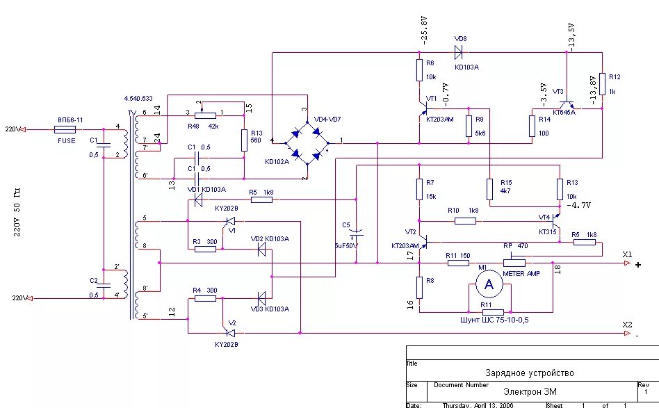
Схема зарядного устройства уз 12 6.3